首页
口号
征名
歌曲
征文
广告
书画
标识
卡通
包装
工业
环艺
服装
论坛
更多
收藏地址
|
广告服务
|
关于本站
|
论坛入口
门户
征集
揭晓
截止
资讯
文艺
口号标语
征名取名
歌词歌曲
诗词联文
影视广告
书画艺术
设计
平面标识
卡通动漫
环艺建筑
包装设计
工业产品
服装珠宝
服务
报价
联系
案例
公告
首页
>
征集任务
>
工业产品
“方寸映乾坤 集邮展文脉”2021中国邮政辛丑年生肖文创大赛活动规则
0
信息发布:威客码头网
点击次数:7179
更新时间:
2020-11-03
截止日期:
2020-12-15
大赛组委会承诺:本大赛严格按照公开、公平、公正的原则进行,如期公示获奖结果、颁发获奖证书、支付奖金。
一、大赛简介
鼠迹生尘案,牛羊暮下来。
虎啸坐空谷,兔月向窗开。
龙隰远青翠,蛇柳近徘徊。
马兰方远摘,羊负始春栽。
猴栗羞芳果,鸡蹠引清杯。
狗其怀物外,猪蠡窅悠哉。
——南北朝 沈炯
中国生肖文化底蕴悠长,十二载一轮回,于漫漫年岁间代代传承,不断带给人们新的感悟和思考。2021年是农历辛丑年,即生肖纪年的牛年。牛的形象一直以来都备受人们的喜爱。中国自古以来以农耕为重,牛耕年丰,生肖牛文化不仅代表着人们对美好生活的寄托,还代表着敢于拼搏、开拓进取的力量和脚踏实地、勤劳奉献的精神,新时代下,牛还被人们赋予了财富的象征意义。
生肖邮票,承载着中华民族对生肖的热爱,传递着吉祥与祝福。现代工业文明的进步和发展,亦为传统的集邮文化拓宽了边界。值辛丑年生肖邮票发行之际,中国邮政集团有限公司和中国集邮总公司特举办辛丑年生肖文创大赛,深入挖掘生肖文化的价值内涵,通过创新赋予传统文化更鲜活的生命力。
二、大赛组织机构
主办单位:中国邮政集团有限公司
承办单位:中国集邮总公司
三、大赛官网
“方寸映乾坤 集邮展文脉”2021中国邮政辛丑年生肖文创大赛官方网站:
http://shengxiaowenchuang.chinapost.com.cn/
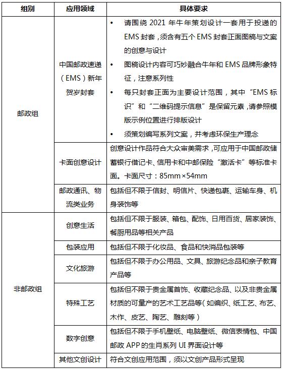
四、大赛征集内容及要求
1、创作要求
参赛者可从以下三种形式中任选一种或多种进行创作:
A.基于中国邮政提供的历年牛年生肖邮票原稿为要素进行文创产品设计,使用邮票素材,不允许对邮票本身进行修改;
B.基于中国邮政提供的2021《辛丑年》生肖邮票原稿,对除“中国邮政”和“1.20元”之外的元素进行提炼和再创作,围绕主题创作文创商品;
C.自行设计能够体现辛丑年生肖文化的文创产品。
2、作品征集范围
面向全社会征集参赛作品,作品风格不限、内容不限、创作方式不限,参赛者可根据自身特长及喜好进行创作参赛,应用领域包括但不限于以下类别:
五、投稿要求:
1.进入大赛官网
http://shengxiaowenchuang.chinapost.com.cn/
,参赛者可通过点击报名参赛按钮进行注册和登录,进入后台提交和查询本人参赛作品详情。
2.参赛者将作品名称、纹样、效果图、文字说明等相关元素排版于A1尺寸(594mm×840mm)、300dpi分辨率、RGB模式的设计图纸上,以PDF格式的电子稿形式上传,文件大小不超过20M。
3.设计图纸上不可出现与任何参赛者相关的个人信息,如:姓名、学校、电话、邮箱等。一经发现,视为违反公平评审原则,不予参加评审。参赛者个人信息将在网站内另行填写,且确保填写信息真实有效。
4.作品上传同时须一同填写作品名称、不超过200字的设计理念以及400×300像素的横向PNG封面图用于作品展示。
5.作品提交截止日期:2020年12月6日 23:59前。
六、赛程安排
大赛公告:2020年10月30日
征集时间:10月30日-12月15日
投票时间:截止时间12月20日
初审阶段:12月16日-12月22日
终审时间:12月23-12月28日
颁奖典礼:2021年1月5日
七、奖项设置
1、个人单项奖:
•
金牛奖:1名,奖金18888元/人,奖品《辛丑年》大版折、《众志成城 抗击疫情》邮折、《二十四节气》邮折,颁发官方荣誉证书
•
银牛奖:2名,奖金8888元/人,奖品《辛丑年》大版折、《二十四节气》邮折,颁发官方荣誉证书
•
铜牛奖:3名,奖金5088元/人,奖品《辛丑年》大版折,颁发官方荣誉证书
•
小牛奖:20名,奖金1068元/人,奖品《辛丑年》小版折,颁发官方荣誉证书
*大赛按征集作品类型设置奖项,邮政组和非邮政组分别评出金牛奖1名、银牛奖2名、铜牛奖3名以及小牛奖20名,获奖者均可获得中国邮政集团有限公司及中国集邮总公司联名颁发的荣誉证书、奖品及相应奖金。
2、团体奖
•
团体奖:3个,颁发牛气冲天奖杯及官方荣誉证书;
•
组织奖:3个,颁发牛气冲天奖杯及官方荣誉证书;
*以上获奖金额均为税前金额,由中国集邮总公司代扣缴个人所得税后进行发放
八、作品转化
1.权威奖项及丰厚奖金
大赛按照征集作品组别设置奖项,邮政组和非邮政组共计评选出52名获奖者,获奖者均可获得中国邮政集团有限公司及中国集邮总公司联名颁发的荣誉证书、奖品及相应奖金。
2.提供商业化渠道
获奖者将有机会与主办单位共同合作开发,将获奖作品进行商业转化,成为中国集邮生肖系列官方文创产品,并获得线下线上的自有渠道以及公司合作渠道进行展示、销售等市场转化机会。
3.人才培育计划
优秀创意人才有机会参与中国集邮的设计师扶持计划,与更多优秀的设计师进行交流学习。
九、大赛评委
大赛评委会名誉主席:
•
姚钟华:著名画家、国家一级美术师。2021《辛丑年》邮票设计者、1985《乙丑年》邮票原画作者,曾任中国美术家协会理事、中国油画学会常务理事。
专家评审团:
•
宋慰祖:北京市政协副秘书长、北京礼物专家委员会主任
•
陈冬亮:中国工业设计协会副会长、北京工业设计促进会理事长
•
陈楠:清华大学美术学院教授、博士生导师、中国古文字艺术研究中心常务副主任
•
李彩萍:中国文物学会民族民俗文物专业委员会副主任、北京民俗博物馆原副馆长、研究员
•
马飞:故宫文创研发交流中心艺术总监、河北大学艺术学院客座教授
邮政评审团:
•
曲雅南:中国邮政集团有限公司邮政业务部图稿编辑处处长
•
王虎鸣:中国邮政集团有限公司邮票印制局设计总监
•
史渊:中国邮政集团有限公司邮票印制局编辑设计部副总经理
•
杨莹:中国集邮产品研发中心主任
十、评分标准
秉承公平、公正、公开的原则,对参赛作品进行评选。评判标准充分考虑整体效果,主要从以下因素进行考量和评估:
•
主题性(25分):体现生肖文化,画面及产品构思巧妙,设计理念独特,立意新颖,具有文化传承及传播属性,设计具有前瞻性;
•
艺术性(25分):符合当代审美,体现文化与艺术的结合,作品完整,产品造型流畅,色彩搭配合理,富有美感,作品的完成度高;
•
品牌性(25分):符合中国邮政和中国集邮的品牌调性,体现鲜明的集邮文化特点,具备传统文化底蕴;
•
应用性(25分):作品的可延展性及应用性强,应用场景多元化,且考虑制作技术和成本,可批量生产。
十一、获奖通知
1.获奖通知将通过辛丑年生肖文创大赛官方网站进行发布,中国邮政、中国集邮官方微信公众号、微博等平台同步发布,请及时关注获奖信息。
2.请获奖的参赛者注意查收邮件,并根据邮件内容在规定时间内配合主办单位完成获奖作品源文件收集、版权协议签署及奖金奖品发放等工作。
3.若获奖者在规定时间内对获奖通知未做回应或放弃履行相关版权转让或授权义务,则视为放弃奖项,由其他获奖者取代。
4.其他相关事宜可随时关注官网新闻动态板块,奖品将在整个活动结束后30个工作日内发放。
想要了解参赛须知、大赛流程、版权声明等更多大赛消息,请关注大赛官网:
http://shengxiaowenchuang.chinapost.com.cn/
0
上一篇:
“宁夏故事”宁夏文化和旅游外宣品征集
下一篇:
150000元 2020海南自贸港文创大赛
相关阅读:
2022年“创意泰宁”系列文创产品设计大赛
2022-09-28
2022年“创意泰宁”系列文创产品设计大赛
2022-09-28
10000元 德阳吾悦广场·2020年德阳经开区服务业创新“金点子”征集大赛
2020-03-31
2000元 吴家堡街道党建品牌【九品香莲】LOGO征集
2020-04-16
5000元 “奋进潮州·不负韶华”短视频征集大赛
2020-09-04
“知味杭州”亚洲美食节LOGO征集结果揭晓
2019-04-12
150000元 2019’魅力东方中国国际内衣创意设计大赛
2018-11-07
第三届海南国际游艇设计大赛
2026-01-13
2019年度钦州市城市形象宣传口号及钦州市旅游宣传口号的公布
2019-10-30
“铁道游击队精神”内涵表述语揭晓
2019-04-28
征集导航
口号
征名
歌曲
征文
广告
书画
平面
卡通
包装
工业
环艺
服饰
揭晓导航
口号
征名
歌曲
征文
广告
书画
标识
卡通
海报
包装
产品
工业
雕塑
环艺
服饰
大全
征集推荐
进入征集大全
15万奖金!风车杯·第十七届中国玩具和婴童…
第十二届“学院派奖”全国艺术与设计大赛丨…
一等奖奖金10万!荆州文旅集团面向全球公开…
“塞上风物 创意平罗” 平罗县文创旅游商品…
火热征集!“创客在池”首届文旅创新创业群…
《武当文化・薪火相传》首届全国高校文创设…
2025发展中国家建筑设计大展&2025国际…
纹艺觉醒 舟行东方,千年舟第二届花色及应用…
“春酲杯”文学作品征集赛
【征集预告】中国(广东)新质影像大赛赛程…
总奖金45万!首届“泉州杯”世遗文创大赛
「窑火千年 创想新生」2025年吉州窑文创设计…
最后截止
进入倒计时
【征集预告】中国(广东)新质影像大…
04-10
第三届川渝美术作品展征稿通知
04-12
“出彩高要游我来拍——邂逅高要必游…
04-20
江西省第十二届漫画作品大赛征稿启事
04-20
“绿水青山里的恩施”摄影、短视频大…
04-21
2025“惠明杯”国际茶器设计大赛
04-25
热门排行
1
2026年(春期)“国青杯”全国高校艺术设计…
12262
2
2026年(春期)“国青杯”全国高校艺术设计…
8816
3
第三届大学生创想大赛 -「企」梦索尼 短剧作…
7347
4
第三届大学生创想大赛 -「企」梦索尼 短剧作…
6812
5
千年文脉·墨香千年——秦汉杯第三届全国大…
269
6
作品征集丨2026重庆市少年儿童创意设计大赛…
0
7
作品征集丨@设计师,快来认领你的专属灵感…
0